登录|网站导航
首页公司简介产品供应公司动态联系我们


扫一扫进入移动商铺

公司动态

小鹏/零跑汽车发布最强财报;吉利汽车三季度净赚39亿元;小米集团公关部总经理将更换;蔚来ES630万台纪念版

时间:2025/11/18 浏览量:3988


蔚来ES6 30万台纪念版上市:34.98万起

11月17日消息,本月,蔚来ES6迎来第30万台下线,为纪念这一里程碑时刻,蔚来正式推出新 ES6 30万台纪念版,该车现已上市。

整车售价34.98万元起,采用BaaS电池租用方式购买,售价为24.18万起。

同时官方表示,2025年11月30日(含)前锁单,新用户可享受1年免费换电(48张换电券)、可限时置换为交流充放电套装免费选装、5年NOP+免费使用权等多重购车礼。

蔚来新ES6 30万台纪念版拥有“Milestone Edition”铭牌等专属设计,与Moon套件相辅相成,营造低调而尊贵的气场,发光门槛饰板与头枕刺绣Logo等精致细节,进一步提升了车内的专属氛围。

新车同时标配20英寸多辐织雪轮圈、NOMI Mate 3.0、女王副驾、氛围套装等备受欢迎的配置,满足用户对美观与实用的双重追求。

动力方面,纯电系统综合最大功率达到360千瓦,峰值扭矩700牛米,提供搭载75kWh、100kWh两种容量的电池组。

作为中国品牌首款高端中型SUV,蔚来ES6历经三代进化,是中国最畅销的高端纯电SUV。

在30万元以上高端纯电SUV市场,ES6与EC6 (姊妹车型) 合计占比近50%,即“每两台30万元以上高端纯电SUV中,就有一台来自蔚来6系。”



02

小鹏汽车史上最强财报!单季度销量、营收、毛利率全创新高

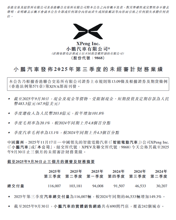
11月17日消息,小鹏汽车今日发布三季度财报。

数据显示,小鹏汽车2025年第三季度营业收入为203.8亿元,同比增加101.8%,环比增加11.5%。其中,汽车销售收入为180.5亿元,同比增加105.3%,均实现翻倍增长。

第三季度小鹏汽车普通股股东应占净亏损为3.8亿元,较2024年同期同期亏损18.1亿元,亏损幅度已大幅收窄。季度毛利率为20.1%,较2024年同期上升4.8个百分点。

销量层面,2025年第三季度汽车总交付量为116,007辆,较2024年同期的46,533辆同比增加149.3%。截止今年10月31日,小鹏汽车年内累计交付量为355209辆,实现翻倍增长。

小鹏汽车表示,2025年第三季度,小鹏汽车销量、营收、毛利率、在手现金等经营指标均再创新高。

其它方面,小鹏汽车三季度的服务及其它收入为23.3亿元,同比增长78.1%。小鹏指出,该项收入增加,主要是由于售后服务和向其它汽车制造商提供的技术研发服务收入增长,根据与制造商订立的协议,小鹏汽车第三季度已成功达成若干重要里程碑。

截止2025年9月30日,小鹏汽车拥有的现金及现金等价物等,为483.3医院,较2024年同期的357.5亿元大幅增加。

小鹏汽车预计,今年四季度的交付展望为12.5-13.2万辆,同比增长约36.6%至44.3%。


03

销量、营收均创史上新高!吉利汽车三季度净赚39亿元

11月17日消息,吉利汽车控股有限公司今日发布2025年第三季度财报。

财报显示,第三季度,公司实现营业收入892亿元,环比增长15%,同比增长27%,单季收入创历史新高。

核心归母净利润第三季度39.6亿元,同比增长19%,前三季度累计106.2亿元,同比增长59%。

盈利能力保持稳健2025年第三季度毛利总额达148亿元,环比增长11%。前三季度毛利率达16.5%。

公司表示,利润增长为公司带来了充裕的现金储备,9月末净现金水平达452亿元,现金储备充裕。

销量方面,得益于吉利银河新能源板块的大幅增长,第三季度集团销量为76.1万辆同比增长43%。其中新能源销量 44.3 万辆,新能源渗透率 58%;

分品牌来看,吉利银河品牌销量为32.7万辆、中国星燃油车21.9万辆、极氪品牌5.3万辆、领克品牌8.7万辆。

截至10月底,吉利汽车已实现年内销量247.7万辆,全年销量目标300万辆,完成率达82.6%,前三季度同样创历史新高。

第四季度,吉利汽车将推出包括吉利银河星耀6在内的多款新车型和改款车型,推动全年销量目标顺利达成。


04

零跑汽车:第三季度净利润1.5亿元

11月17日消息,今日,零跑汽车发布2025年三季度财报。

财报显示:2025年第三季度,零跑汽车总收入为194.5亿元,同比增长97.3%;净利润为1.5亿元,已连续实现季度盈利。

2025年第三季度,零跑的汽车总交付量为17.39万台,同比增长101.8%。

自今年3月以来,零跑已连续8个月稳居中国新势力月销冠军。

从9月首次突破6万台,再到10月继续冲破7万台,接连刷新中国新势力月销纪录。

近日,零跑创始人、董事长兼CEO朱江明在朋友圈发文:提前45天完成25年50万辆的销量目标。

Lafa5、D19、A10多款新车蓄势待发,零跑明年将冲击100万辆的销量目标,争取更上一层楼。


05

小米集团公关部总经理将更换?官方未回应

11月16日,据多家媒体报道,小米公关部总经理王化即将换岗,不再负责小米公关事务。与此同时,还有报道传出近期已有多位科技公司公关一号位参与了小米公关一号位的面试。目前针对这一消息,小米官方尚未进行回应。

资料显示:王化拥有丰富的媒体经验,最早从事媒体工作超过十年。2015年7月,王化加入小米公司。2019年中,王化转岗到集团公关部,成为公关总监。 2020年12月,小米发布组织调整文件,宣布晋升王化为集团公关部副总经理,主持日常工作。2021年5月,小米晋升王化为集团公关部总经理,向集团总裁王翔汇报。今年7月,王化还在个人微博晒出自己入职小米10周年的图片。彼时王化表示,该日子对自己意义非凡。其感慨十年前的今天是星期一,我走进了北京市海淀区清河中街当时还叫五彩城的写字楼。这里是小米公司当时在附近的三处办公点之一,但与以往每次来访的身份不同,这次我是以新员工的身份前来入职。


免责声明

是小编每日给大家搜集整理当下新能源汽车行业热点新闻汇总而来,方便大家阅读获取最新资讯。版权归原作者所有,文中观点仅供分享交流,不代表本平台立场。如涉及版权等问题,请您告知,我们将及时处理。


以上所展示的信息由企业自行提供,内容的真实性、准确性和合法性由发布企业负责。电动汽车网对此不承担任何保证责任。为保障您的利益,建议优先选择VIP会员!

关于我们 | 友情链接 | 联系我们
电动汽车网 业务咨询:15658057296
电动汽车网(2014-2026)版权所有 本站网络实名:电动汽车网 手机站 m.cnev.cn
备案号:浙ICP备15032002号-1